蒲氏居
传统人居文化
传承馆
传承+实践 人居文化智慧
文化交流联系电话:
155-2805-2725
首页
世家风水
文脉起名
民俗命理
传统择吉
风水案例
民俗风水
风水研习
起名取名
蒲氏居溯源
蒲氏居溯源
蒲氏居理念
蒲家逸简介
蒲氏居接洽
首页
世家风水
文脉起名
民俗命理
传统择吉
风水案例
民俗风水
风水研习
起名取名
蒲氏居溯源
阴阳宅风水学入门
解析阳宅风水,解析风水学,解析阴阳宅风水学入门
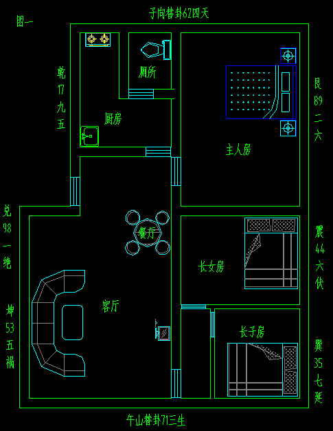
厕所门对
客厅 风水的化解方法
厕所是家居中污秽之地,而客厅是家居中接待客人以及家人休闲娱乐的地方,所以客厅的风水与厕所的风水是要区分开的,两者并不适宜靠的太近,但很多时候人们常常忽视了这一点,而选择了一些厕所门会对着客厅的风水格局,这样的格局无疑是不利风水的,那么在风水学中,厕所门对客厅 风水的化解方法有哪些呢?不妨看看相关文章是怎么说的吧!
解析阳宅风水,解析风水学,解析阴阳宅风水学入门
厕所门对客厅的风水有何化解方法
厕所在住宅中一直都是属于凶位,从风水的角度来说,客厅是属于吉祥之地,也是属于藏风纳气的场所,若是厕所相对着客厅,那么客厅的风水就会被厕所污染,而厕所,作为排泄之用,所藏着是污秽之气,很容易会影响客厅的风水,特别不利全家人的身体的健康,而且会导致人的运势下降,特别不利主人的财运。
化解的方法可以将厕所门改为暗门,改变厕所门的方向,使其不与客厅相对。一般要么改变厕所门的方向,再者就是改善客厅的布局,而且也可以在客厅中设置玄关或者是屏风,简单一点的也可以在厕所门外挂一个珠帘或者是水晶帘,能够起到阻挡煞气的作用,同时也可以化解厕所中的煞气。
解析阳宅风水,解析风水学,解析阴阳宅风水学入门
另一种化解方法就是通过吉祥物的方法化解,可以在大厅摆放专业化解煞气的吉祥物,例如貔貅、麒麟、葫芦或者是五钱帝等之类的吉祥物,一般吉祥物摆放在客厅中的吉位即可,也就是根据人的命相来找出喜忌的方位来摆放,例如阳命金相人喜用的五行为水,那么水喜用的方位就是正北方,因此建议吉祥物摆放在正北方,那么就可以起到镇宅化煞的作用。
解析阳宅风水,解析风水学,解析阴阳宅风水学入门
苑家文化
主营看风水、八字算命、八字合婚、八字起名、黄道吉日等服务。
返回目录
在线咨询
上一篇:
面部风水学
下一篇:
风水课程
您的项目需求
*请认真填写需求信息,我们会在24小时内与您取得联系。
返回顶部
155-2805-2725
在线咨询
微信二维码
电话沟通
在线客服