蒲氏居
传统人居文化
传承馆
传承+实践 人居文化智慧
文化交流联系电话:
155-2805-2725
首页
世家风水
文脉起名
民俗命理
传统择吉
风水案例
民俗风水
风水研习
起名取名
蒲氏居溯源
蒲氏居溯源
蒲氏居理念
蒲家逸简介
蒲氏居接洽
首页
世家风水
文脉起名
民俗命理
传统择吉
风水案例
民俗风水
风水研习
起名取名
蒲氏居溯源
厂房风水咨询,工厂风水咨询,厂矿风水
解析厂房风水咨询,解析工厂风水咨询,解析厂矿风水咨询
厂房风水
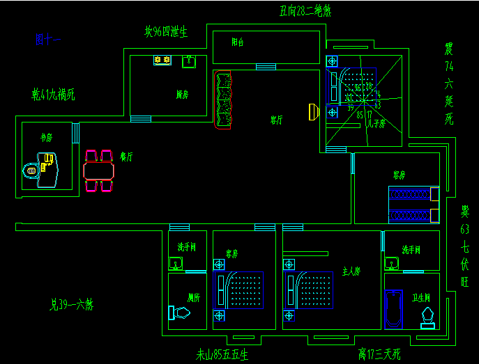
怎么看,怎样的厂房风水好
厂房一般至于郊区以及空旷地区,厂房的噪音会影响人们的生活起居,所以不能在居民区。厂房风水异于住宅风水,主要以旺财为主。厂房风水怎么看,怎样的厂房风水好?下面就一起来了解下吧。
厂房风水
一、选址坐向
厂房坐山当令,有靠,向星当令,有气,为旺山旺向,厂房才能人丁兴旺,财源广进。也就是说厂房后面为高地,或有楼房,厂房的大门方向有水(河流,路,)较开阔,低平,或是停车场,公园,广场等,为明堂开阔,财路如潮。
二、厂房内部布局合理
1、段良否:良好的建筑物,附近的左右的建筑物是否有协调或消化,而且地段要良好,交通要便利。办公楼应在整个厂房的才位上或旺位方。
解析厂房风水咨询,解析工厂风水咨询,解析厂矿风水咨询
2、办公室内布局更加讲究,老板办公室要在旺财位,要大,副总,主官办公室分两边,要稍小,为左辅右弼,财务室要在办公室的财位上,窗口最好能纳外财。秘书,技术人员办公室要在文昌位,保安人员要在杀位,其他会议室\接待室等也要讲究。隔间要大小合宜,通路运线宜顺畅。采光宜充足,灯光除日光灯外,角落宜用灯泡辅助以使气流通全室。
3、精神壁:大楼之取名宜高雅富贵,而且大楼之标志或名号,要保持清新亮丽。入门之大厅及精神壁,要立体而有朝气。
4、地下室:一般地下室较适宜当仓库、工厂、餐厅,不适宜设董事长室、总经理室、股票公司等。
5、
吉祥物制
煞物:吉祥物有如元宝、财神、吉石、花瓶、平安财神符等。制煞物如太极图、八卦图、石狮等。吉祥物就是自己看到该物能感到十分亲切福气之物,室内吉祥物可多放,而制煞物只能专精一二个即可。
6、生产车间大门要开在旺气位置上,室内重要机械分布方在生气,天医吉位。车间办公室要在车间内财位。
解析厂房风水咨询,解析工厂风水咨询,解析厂矿风水咨询
7、员工宿舍要低于厂房楼,食堂等生活设施位置布局也要合理。卫生间等要在厂房的绝命、五鬼方位,镇住凶位,才可保平安,使经济效益好,厂房少事故。
8、厂房的绿化,招财喷泉,假山,道路的分布等等,都要讲究风水布局。
9、室内植物:植物虽属阴,但在室外能开花结果,就是阴中有阳。
10、建筑物外观的气:如门面落落大方,外壁瓷砖颜色得体合宜,玻璃亮丽,而且建物具有高贵大方之风格。
解析厂房风水咨询,解析工厂风水咨询,解析厂矿风水咨询
苑家文化
主营看风水、八字算命、八字合婚、八字起名、黄道吉日等服务。
返回目录
在线咨询
上一篇:
做生意风水咨询,公司风水咨询
下一篇:
四川风水大师电话号码多少
您的项目需求
*请认真填写需求信息,我们会在24小时内与您取得联系。
返回顶部
155-2805-2725
在线咨询
微信二维码
电话沟通
在线客服