蒲氏居传统人居文化传承馆

传承+实践 人居文化智慧

文化交流联系电话:155-2805-2725

房子缺角风水

解析房子缺角风水,解析房子风水,解析缺角风水

浅谈:套房缺角风水好不好?

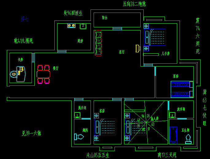
古时我国建房讲求天圆地方,力求方方正正,故纵观中国历史上的建筑物,绝大多数都是方形圆形,最经典体现的便是北京四合院。

但现代的房子主要追求美观好看,有的人买套房时并没考虑缺角的问题。那么,今天来谈谈缺角的好不好?

衡量一所房子的风水好坏,其实并不在于是否缺角,而需要结合查看以下几个因素:

1、要看所处的风水环境而定。

如果这所房子所处的,是一处风水吉地,则此大风水气场,就已经决定了这所房屋的吉凶,那小小的缺角,并不影整体运势。所谓风水吉地,一般都是靠山厚实,明堂宽敞;左屏右障,出行便利,水气清新,环境优美……等等。所以没必要再去为缺角而烦恼忧虑。

解析房子缺角风水,解析房子风水,解析缺角风水



2、要看缺角的具体情况而定。

按八卦简单来分,每所房屋都有八个方位,每个方位都代表不同的人象与物象。比如西北为乾位属金,代表老父与事业;东北为垦位属湿土,代表少男与财富;西南为坤位属燥土,代表老母与病符;东南为巽位属木,代表长女与学识等……。

事物都是一分为二的,都是有正反两个方面的。缺角未必不好。房屋所缺的那个角,正好形成一个凹面,而凹面是吸收气场的,凸面是反射气场的。

故从正反两面来看:

如果缺了西北角,则吸收了更多的官气,会更加有利事业;但家中没有老父或男人的位置,或许影响到男人的家庭权利,而家中女人当家,也未必不好,一般女人当家,家庭更加和谐稳定。况且如果老父并不住在你家里,这又何妨呢?或者必须需住在你家,那不安排他住这个房间就是了。

解析房子缺角风水,解析房子风水,解析缺角风水



如果缺了东北角,则吸收了更多的财气,会更加有利财运;但家中没有少男的位置,或许难得或迟得儿子,但你如果已经有了一个或两个孩子,不想再生二三胎,那也没有任何影响吧?

如果缺了西南角,则吸收了更多的病气与是非,会不利健康与人际;这个缺角的确不吉,最好需要补上;而且不要安排老母住这个房间。

如果缺了东南角,则吸收了更多的“书气”,有利读书考试;如果你家中本来就没有长女,这又有什么影响呢?如果有长女,那不让她住这个房间就是了。

3、要看房主的八字喜忌而定。

风水是什么?风水就是气场,而气场是影响人生运势的。房子风水再好,也是因人而宜的,也要结合主人八字来看。每所不同的房子,都具有不同的风水气场。即使是一所风水很好的房子,但如果其气场与主人八字喜用相冲,那也不见得吉祥。

解析房子缺角风水,解析房子风水,解析缺角风水



比如一所房子水旺,但主人恰恰忌水,那在这所房子里居住,便很不舒服;如果水在其八字中代表官运事业,那就会丢官罢职,或事业失败。同理,如果一所房子火旺,而主人恰恰忌火,而火又代表他的妻财,便会影响他的婚姻与财富。延伸而论,每所房屋的每个角落,

从内外环境来看,都有不同的风水气场,如果所缺的这个角,所吸纳的气场,正是主人喜用的五行,则非但不会应凶,而且会在其代表的方面应吉。反之,如果所缺的这个角,所吸纳的气场,正是主人忌讳的五行,则会在其代表的方面应凶,这就应该调整了。

如果是“喜用”的缺角,则没必要去顾虑,更没必要去补齐。如果是“忌讳”的缺角,则有必要化煞补齐。弥补“忌讳”的缺角的方法,不外乎:第一,改造补齐使之周正。第二,悬挂凸镜化掉煞气。第三,在此处摆放一些风水化煞物阻挡煞气。

解析房子缺角风水,解析房子风水,解析缺角风水

苑家文化主营看风水、八字算命、八字合婚、八字起名、黄道吉日等服务。

【郑重声明】:本站内容并非严谨的科学研究成果,仅用于传统文化研究、学术探讨,而非宣传其实际效用。仅供娱乐参考,请勿盲目迷信。

您的项目需求

*请认真填写需求信息,我们会在24小时内与您取得联系。