蒲氏居传统人居文化传承馆

传承+实践 人居文化智慧

文化交流联系电话:155-2805-2725

房子风水缺土,龙岩实战派大师

消除阻碍,扭转局势!房子风水布局,龙岩风水大师,家居风水大师讲解,缺土家居风水

1. 房子风水缺土怎么化解

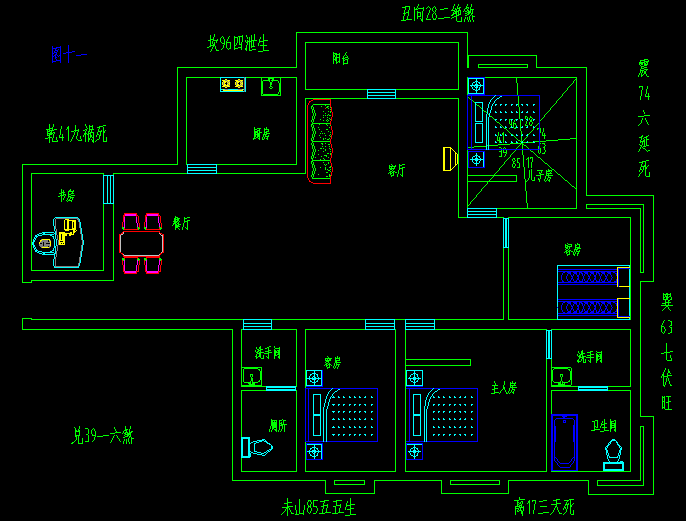
如果你的房型不复杂,就在你的房型图上画出九宫格,如果哪个部位缺少3分之2的话就是严重缺角。

如果你的户型比较复杂的话,那就在房屋四角画出2条对角线,找出中心点45度辐射。

接下来我们要知道每个方位的代表与属性。

1:南方为离卦,代表中女,五行属火。

2:西北方为乾卦,代表父亲,五行属金。

3:东方为震卦,代表长子,五行属木。

4:西方为兑卦,代表幼女,五行属金。

 

 
5:东北方为艮卦,代表幼子,五行属土。

6:西南方为坤卦,代表母亲,五行属土。

7:东南方为巽卦,代表长女,五行属木。

8:北方为坎卦,代表中男,五行属水。

2. 五行缺土的缺土与五黄煞

周易中五行缺土的人是否会有五黄煞,如何化解为宜?

所谓“五黄煞”指得是一颗属“土”的凶星,命学上又称之为“戊己大煞”,主意外、凶险、疾厄、瘟疫、血光及官讼,这颗凶星所飞临之处宜静不宜动,尤其不可在这方位上动土、装修、拆卸,否则轻则灾病、重损人丁。每年九宫飞星中的五黄煞所临方位也是不一样的。这个五行缺土并不是命理五行缺土,所以无影响。而且五黄煞的化解,通常是用法体盐做成护身符放在五黄煞所临的方位就可以。

好的风水能为您的起居环境加分,并且为您的人生加分。龙岩风水大师和房子风水,看风水一定要结合主人的八字,风水大师一定要德才兼备。

 

 
3. 五行缺土怎么化解

有人这样说:五行缺土的人顾名思义就是命里缺少土,可以在家中摆放一些陶瓷器皿。陶瓷器皿五行属土,能很好的弥补五行缺土的人。在家里多放置一些陶瓷器皿,一来可以逐渐改善五行缺土人的行事散漫作风,培养高尚情操,二来可以驱散一些秽气,有助于身体健康,而且陶瓷器皿本身就是很不错的装饰品,起到装饰作用。除此之外,一些木质的家具、瓷砖也可多用。

五行缺土的人在方位选择上要十分注意,否则会让自己难上加难。五行缺土人的有利的方位是西南方和东北方,这两个吉利地理位置适合用做卧室、办公室。用做卧室的话一方面可以使五行缺土人更好的养精蓄锐,补充精力,二来可以调节情绪,更快驱散五行缺土人身上的丧气,改变周身的气场。这两个方位选作办公室的话可以很好的催旺五行缺土人的财运,帮助他们更快更有效的聚财纳财,是催旺财运的风水宝地,而且这两个方位可以提升五行缺土的积极性,促使他们在事业上更有拼搏的动力。

风水大师根据你们的(家居或企业)实际风水情况结合宅中各家庭成员的五行特质和工作性质,房子风水和龙岩风水大师,巧用风水学布置一些旺财、旺丁、旺文昌等风水格局。

 

 
4. 缺土的人适合戴什么

缺土的人想要通过佩戴饰物补土旺土,从而达到开运增运的话。那么一定是要依据风水讲究才有用的。这个建议你可以到无相铜炉官网一对一定制一款适合你的无相吉祥吊坠佩戴即可。

还有,命理缺土,同时用神是土的,可以同时做这些旺运的事项的:

第一点:有利的方位

本地、西南方、东北方;这个吉利位理可以在居住地;卧室;办公室;工作地点上注意选择对。

第二点:有利的颜色

黄色系列:如果衣物,使用工具,家私家具使用吉利颜色对了,自然就会旺自身气场。

经常有人找蒲家逸风水大师给自己的家居或企业或墓地看风水,建筑风水中国古代建筑理论的灵魂,龙岩风水大师和房子风水,在中国建筑史上享有崇高地位。
【郑重声明】:本站内容并非严谨的科学研究成果,仅用于传统文化研究、学术探讨,而非宣传其实际效用。仅供娱乐参考,请勿盲目迷信。

您的项目需求

*请认真填写需求信息,我们会在24小时内与您取得联系。