蒲氏居传统人居文化传承馆

传承+实践 人居文化智慧

文化交流联系电话:155-2805-2725

智能家居风水

专家点拨,助力你的企业腾飞!智能家居,传统的家居风水可信吗?

风水学是我国古代流传至今的一们高升学术,关于风水学的知识在如今也广泛的流传着,只不过如今的社会中是讲究科学的社会,是讲究万事合理的社会,是相比之下风水学确实是比较玄乎,自然就有人会怀疑风水学的可信度;那么传统的家居风水可信吗?为此小编整理了相关文章,让我们一起来看看吧!

传统的家居风水真的可信吗?

问:装修时厨房可以装个小空调吗?

厨房油烟很重,时间长了,空调会有油残留,很难清洗,所以不建议安装!基本上,厨房有个排气扇就可以了。

问:怎么能买到自己喜欢的颜色的窗帘?

很简单,购买窗帘时坚持挑选自己喜欢的颜色就可以了。

 

 
问:客厅地板用石材还是木材?

从实用角度来说,使用石材好,因为收拾和清洁都很方便,但是石材会冬天太冷。

木地板虽然好看,但时间一长你就会觉得不太方便,比如打扫、容易划伤等等.....

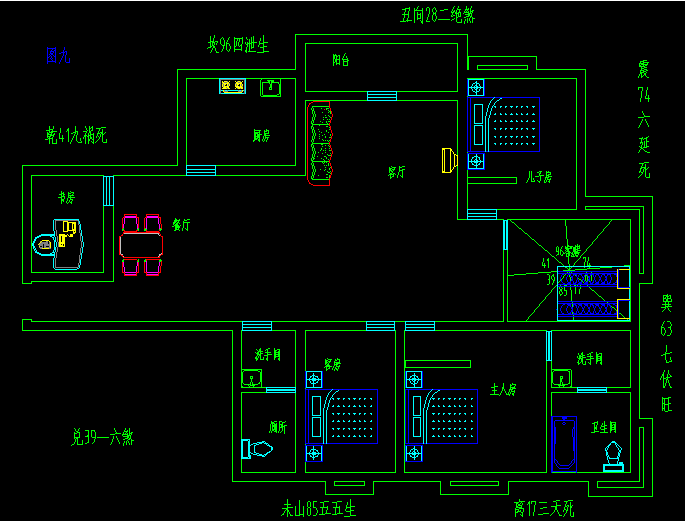
经常有人找蒲家逸风水大师给自己的家居或企业或看家居风水,建筑风水中国古代建筑理论的灵魂,智能家居,在中国建筑史上享有崇高地位。

问:手绘墙可以保持多久?

手绘墙一般用的是丙烯颜料,保存年限最少在10年以上的。不需过于担心,只要不是阳光直射,保持5~10年是没问题的。5年后,可能会开始有点轻微变色。丙烯液体时别用手直接接触就好,在墙上干了后对身体并无大碍,先通风把一些味道吹就就没事了。

问:一直有个疑问,那些家居风水真的可信吗?

 

 
这东西看你自己,信则有,不信则无。大家要科学地看待风水问题,床头对着厕所你会觉得心情舒畅?有大梁压着你床会不会觉得压抑?很多尖锐的东西对着你心理不会紧张?这些都是有科学依据的,是可信的风水,是需要注意一下的。但是其他的太过于ZUO的一些说法,可以不用过于担心。但如果你真的太在意,最好找风水先生来指点一下,这样你会安心很多。

风水大师根据你们的(家居或企业)实际家居风水情况结合宅中各家庭成员的五行特质和工作性质,智能家居,巧用风水学布置一些旺财、旺丁、旺文昌等风水格局。

问:厨房水槽是单槽好还是双槽的好?

如果你家厨房空间较大,当然是双槽比较方便,一个可以用来刷锅,洗抹布等比较脏点的活。

 

 
问:家具放在地板上不平如何办?

拿东西垫着家具,或者重新调节家具,使其平整就可以了。

问:我觉得厨房现在地砖不好看,想换掉,可以换成地板吗?

厨房最好不要铺地板,厨房经常做饭、洗菜等用水比较多,铺地板容易积水,导致发霉和变坏、会减短地板使用的寿命。还是建议用地砖,如果觉得现在的地砖不好看,可以换成其他颜色哦。

好的家居风水能为您的起居环境加分,并且为您的人生加分。智能家居,看风水一定要结合主人的八字,风水大师一定要德才兼备。

苑家文化主营看风水、八字算命、八字合婚、八字起名、黄道吉日等服务。
【郑重声明】:本站内容并非严谨的科学研究成果,仅用于传统文化研究、学术探讨,而非宣传其实际效用。仅供娱乐参考,请勿盲目迷信。

您的项目需求

*请认真填写需求信息,我们会在24小时内与您取得联系。