蒲氏居
传统人居文化
传承馆
传承+实践 人居文化智慧
文化交流联系电话:
155-2805-2725
首页
世家风水
文脉起名
民俗命理
传统择吉
风水案例
民俗风水
风水研习
起名取名
蒲氏居溯源
蒲氏居溯源
蒲氏居理念
蒲家逸简介
蒲氏居接洽
首页
世家风水
文脉起名
民俗命理
传统择吉
风水案例
民俗风水
风水研习
起名取名
蒲氏居溯源
怎么才能店里生意好,怎么才可以做生意
怎么才能
店里生意好,解析怎么才可以做生意
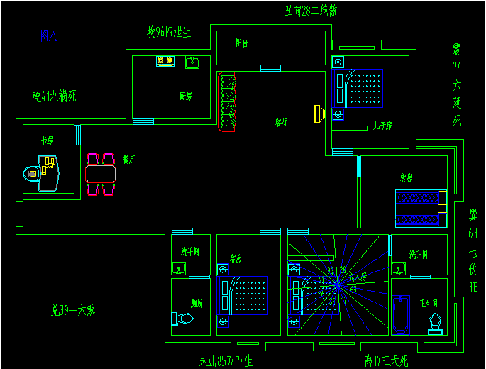
如何调整入住新房搬家风水后风水
1、检查你的卧房
确定你卧床的上方没有悬挂任何东西,或是会让你产生压迫感的东西,包括房间墙上的嵌入式衣柜或是厚重的画像。当你坐在床上时,请确定你不会在任何一面镜子中看见自己。假如会的话,你可以移走镜子、或将镜子遮起来、或是把镜子摆在远离卧床的地方。
2、检查你家的厨房
当你站在准备食物的区域的时候,请确定你并没有背对着门。假如有的话,请你重新改装你家的厨房,好让你在准备食物的同时能够看到门。请确定你的厨房中的水元素没有与火五行相冲突。换句话说,请你确定你家的炉子没有直接紧邻或面对你的洗碗槽或冰箱。假如有的话,请将代表水五行(洗碗槽、冰箱)或火五行(炉)其中之一的厨房用具换个新位置。
怎么才能店里生意好,解析怎么才可以做生意
3、单项方位调整
八卦中的八个方位所代表的是人生八大欲求:家庭、钱财、名誉、婚姻、子女、贵人、工作及知识。请确定你所想要改进或加强的是其中哪一方面。举例来说,假如你想要增加你的钱财,其所对应的方位是东南方,你检视你的八卦,并且找出与东南方相对应的五行为木。
为了刺激这个方位,你要在这个方位放置与木行相关的物品(例如盆栽)。你也能以水五行增强这个方位的能量,因为水生木。对照八卦图表中,你会找到各个方位所代表的意义。但是,一般不要一次就想试着增强太多的方位。
4、查看有五缺角
查看你家的平面草图是否缺少某些角落,缺角所代表的意思是八卦中的某方位无法对应到房间。举例说,若你家的房子为L型,上述的情形便会发生。假如你觉得欠缺的那个方位对你很重要的话,那么你应该运用镜子重新创造那个方位。
怎么才能店里生意好,解析怎么才可以做生意
5、检查你家浴室和厕所的位置
这是个很重要的步骤,因为这两个房间是你家的水流出的地方。确认这两个地方是否落在八卦的方位当中你所认为很重要的方位上。举例来说,假如厕所位在西南方,那这会对你的人际关系有所影响;其原因在于这些房间将水带出整个屋子,而这会将好的气和能量带走。若这些湿气重的房间坐落在对你很重要的方位,试着将厕所或浴室的门关着,并且将马桶盖放下,或者是将这些房间的门覆盖与门等长的镜子,可以巧妙地使这个房间消失。
6、查看大门的窗户
站在你家的前门和各个窗户,然后向外看。看看是否有大的建筑物对着你,这些大的建筑物产生风水学中所指的暗箭煞。化解办法是你自己在前门上面以镜口对外的方式挂置八卦镜。
怎么才能店里生意好,解析怎么才可以做生意
苑家文化
主营看风水、八字算命、八字合婚、八字起名、黄道吉日等服务。
【郑重声明】:本站内容并非严谨的科学研究成果,仅用于传统文化研究、学术探讨,而非宣传其实际效用。仅供娱乐参考,请勿盲目迷信。
返回目录
在线咨询
上一篇:
怎么可以改变运势,怎么能让生意好点
下一篇:
怎么才能把一个火锅店生意做起来
您的项目需求
*请认真填写需求信息,我们会在24小时内与您取得联系。
返回顶部
155-2805-2725
在线咨询
微信二维码
电话沟通
在线客服