蒲氏居
传统人居文化
传承馆
传承+实践 人居文化智慧
文化交流联系电话:
155-2805-2725
首页
世家风水
文脉起名
民俗命理
传统择吉
风水案例
民俗风水
风水研习
起名取名
蒲氏居溯源
蒲氏居溯源
蒲氏居理念
蒲家逸简介
蒲氏居接洽
首页
世家风水
文脉起名
民俗命理
传统择吉
风水案例
民俗风水
风水研习
起名取名
蒲氏居溯源
日喀则风水大师有哪个,风水大师有多少
风水大师有哪个,
风水大师
有多少,日喀则风水大师讲解怎样看住宅内风水布置好吗
住宅的风水布置妥当与否关系居住者的运势,与居住者的健康更是息息相关,所以生活中人们才会如此重视住宅的风水布置,毕竟着是关系着运势发展的要点,想要自己运势顺畅又怎可忽视了当中的风水讲究呢?而住宅的布置在风水学中的讲究多多,
想要布置一个风水好的住宅也并非是一件容易的事情,但即便是如此我们也应该要了解住宅的风水,要懂得怎么看住宅的风水气场,那么怎样看住宅内风水布置好吗呢?一起来看看相关文章是怎么说的吧!风水大师有哪个,风水大师有多少,日喀则风水大师
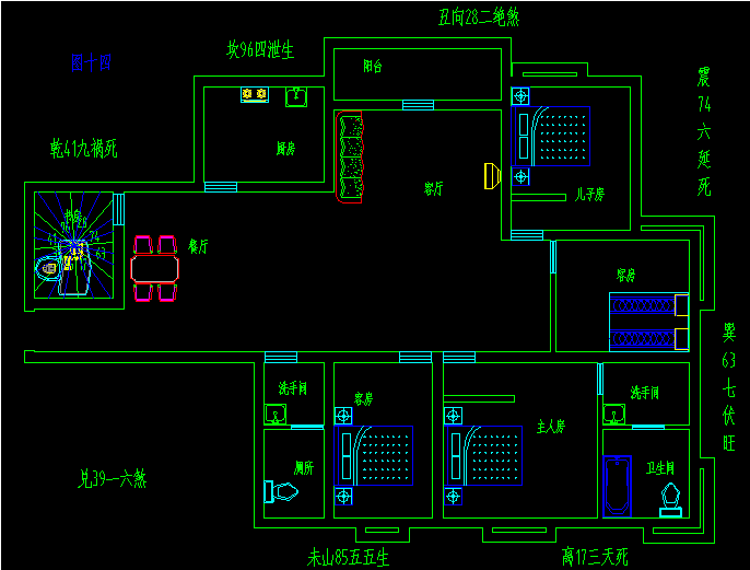
1、走道布局不可以太复杂
住宅中走道的布置应该要线条流畅,走道不可以左拐右拐,绕来绕去,否则会影响着住宅的风水气场的,此外走道也切勿将横穿住宅。
2、门与门不可以相对
住宅中的门与门之间是不可以相对的,无论是厨房门对厕所门,还是卧室门对卧室门,都是不符合风水的,如此格局会形成门冲煞,不利于住宅的风水气场。
3、
住宅格局
要方正
所谓格局要方正指的是住宅室内的户型要方方正正的,切勿有所缺陷,不可以有凹入缺角等情况,要知道缺角是会也影响着住宅的风水气场,也不利于住宅的风水运势的,除了住宅整体要方正以外,住宅内的房间也必须要方正,卧室、厨房、卫生间、书房、客厅等都必须要方正,而不规则的房间只可以作为杂物间使用。风水大师有哪个,日喀则风水大师有多少,风水大师
4、楼梯布局不可以居中
楼梯的位置是不可以位于住宅室内的正中间的,我们经常可以看到别人家居中楼梯居中与室内,如同将住宅一分为二一样,其实这样的布置,会不利于家人关系的和谐,同时也非常不利于住宅的风水。此外楼梯是上下楼互通的重要渠道,是气流想通的地方,
因此楼梯应该要位于家居室内性对较为隐秘的地方,而不应该在住宅最中间的位置,如此布置楼梯是有违风水之道,当然也会形成不吉利的风水气场。风水大师有哪个,风水大师有多少,日喀则风水大师
如何
布置住宅
的风水是一门高深的学问,但不是说住宅的风水学问高深,我们就可以直接忽视了当中的讲究,毕竟住宅的风水与我们的运势是息息相关的,所以无论如何我们都应该要注意,要学习,而通过以上的文章,你学会了怎样看住宅的风水吗?
【郑重声明】:本站内容并非严谨的科学研究成果,仅用于传统文化研究、学术探讨,而非宣传其实际效用。仅供娱乐参考,请勿盲目迷信。
返回目录
在线咨询
上一篇:
阿勒泰风水大师有哪些,风水大师有哪位
下一篇:
阿拉善盟成为风水大师需要多长时间
您的项目需求
*请认真填写需求信息,我们会在24小时内与您取得联系。
返回顶部
155-2805-2725
在线咨询
微信二维码
电话沟通
在线客服