蒲氏居
传统人居文化
传承馆
传承+实践 人居文化智慧
文化交流联系电话:
155-2805-2725
首页
世家风水
文脉起名
民俗命理
传统择吉
风水案例
民俗风水
风水研习
起名取名
蒲氏居溯源
蒲氏居溯源
蒲氏居理念
蒲家逸简介
蒲氏居接洽
首页
世家风水
文脉起名
民俗命理
传统择吉
风水案例
民俗风水
风水研习
起名取名
蒲氏居溯源
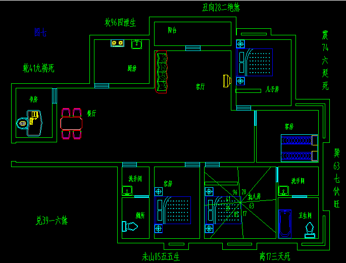
书柜放在客厅什么位置风水好
书柜放在
客厅什么位置风水好
阳宅风水口诀
居家别墅开门见水主吉,开门见山主凶。
居家别墅镜子对大床,求医日日忙,同上条一样,直接将煞气反射到了我们休憩之处,人在休息的时候也是防御能力最为薄弱的时候。
居家别墅何知人家出贵子,文笔秀峰朝案对。
居家别墅压坟右前角,日子年月说。压坟右后角,男人短命还魔道。压坟左前角,家乱出绝户。压坟左后角,不风就得绝。
居家别墅家有孕妇,不可装修、建房、墙上钉钉,否则易造成孕妇流产。
居家别墅已婚夫妇,住宅的西北方位不可悬挂女子照片,也不可摆放桃花;西南方位不可悬挂男子照片,也不可摆放桃花。否则,必有一方有外遇。
书柜放在客厅什么位置风水好
居家别墅后宽前窄,窄小三分之一为凶宅,损伤儿女。
居家别墅明堂如铜锣,家富积钱禾。
居家别墅院子内不可种榕树,容树不容人。
居家别墅门前见方塘,做事多荒唐。
居家别墅住宅建在丁字路的交叉处,主大凶。
居家别墅的基石不可外露,主家里贫穷,时运不济。
居家别墅坟头在房后,看吹谁的命。坟头在右后,家主须短命。坟头在左后,妇人须多病。坟头家后中,全家大人都腰痛。
书柜放在客厅什么位置风水好
居家别墅厅堂若太小,赚钱多不了。厨房与厕所同宫,家中必有一凶。
居家别墅家前有横路,日子能过富。家前有竖路,多病还命短。
居家别墅家后有元坑,必定损人丁。家后有长沟,必定半个绝。
居家别墅以呈方方正正或前圆后方之形状为吉宅。
居家别墅大门对阳台,破败不聚财。穿堂煞,家中气流一穿而过,难以达到藏风聚气的效果,自然财源也难聚。
书柜放在客厅什么位置风水好
苑家文化
主营看风水、八字算命、八字合婚、八字起名、黄道吉日等服务。
【郑重声明】:本站内容并非严谨的科学研究成果,仅用于传统文化研究、学术探讨,而非宣传其实际效用。仅供娱乐参考,请勿盲目迷信。
返回目录
在线咨询
上一篇:
书柜放在哪里好风水
下一篇:
书柜的最吉利摆放图片
您的项目需求
*请认真填写需求信息,我们会在24小时内与您取得联系。
返回顶部
155-2805-2725
在线咨询
微信二维码
电话沟通
在线客服