蒲氏居
传统人居文化
传承馆
传承+实践 人居文化智慧
文化交流联系电话:
155-2805-2725
首页
世家风水
文脉起名
民俗命理
传统择吉
风水案例
民俗风水
风水研习
起名取名
蒲氏居溯源
蒲氏居溯源
蒲氏居理念
蒲家逸简介
蒲氏居接洽
首页
世家风水
文脉起名
民俗命理
传统择吉
风水案例
民俗风水
风水研习
起名取名
蒲氏居溯源
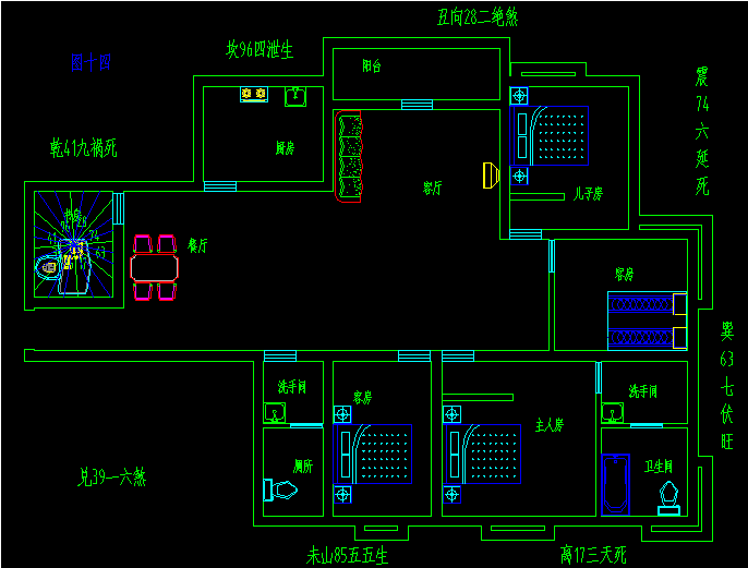
正确的床头方向 家居
正确的床
头方向
床头方向的重要性不容忽视,一个正确的床头方向不仅能够带来良好的睡眠质量,还能促进整体健康和幸福感。让我来为您详细阐述一下为什么正确的床头方向至关重要。
首先,我们要明确床头方向的选择应该与地球的磁场相协调。地球具有强大的磁场,对人体健康产生着深远的影响。当床头方向与地球磁场相协调时,人体的生物磁场会与地球磁场相互融合,有助于平衡身体的能量流动,从而改善睡眠质量。
正确的床头方向
其次,床头方向的选择还会影响我们的精神状态。根据风水学的观点,床头方向如果与个人的命理五行相匹配,将能够增强个人的气场,提升运势。这将有助于我们在白天保持充沛的精力,更好地应对工作和生活的挑战。
正确的床头方向
此外,正确的床头方向还能帮助我们更好地与自然环境相融合。例如,将床头朝向自然光线充足的方向,有助于我们在清晨醒来时感受到阳光的温暖,提升我们的情绪。同时,床头朝向窗外的美景,如花园、湖泊等,还能让我们在休息时感受到大自然的宁静与和谐,有助于放松心情。
综上所述,选择一个正确的床头方向对于我们的睡眠质量、精神状态和整体健康具有深远的影响。因此,我们应该认真对待床头方向的选择,以确保我们能够在舒适、和谐的环境中享受高质量的睡眠。
正确的床头方向
苑家文化
主营看风水、八字算命、八字合婚、八字起名、黄道吉日等服务。
【郑重声明】:本站内容并非严谨的科学研究成果,仅用于传统文化研究、学术探讨,而非宣传其实际效用。仅供娱乐参考,请勿盲目迷信。
返回目录
在线咨询
上一篇:
正确的床头方向图片 家宅
下一篇:
正确的床头方向 居家
您的项目需求
*请认真填写需求信息,我们会在24小时内与您取得联系。
返回顶部
155-2805-2725
在线咨询
微信二维码
电话沟通
在线客服