蒲氏居
传统人居文化
传承馆
传承+实践 人居文化智慧
文化交流联系电话:
155-2805-2725
首页
世家风水
文脉起名
民俗命理
传统择吉
风水案例
民俗风水
风水研习
起名取名
蒲氏居溯源
蒲氏居溯源
蒲氏居理念
蒲家逸简介
蒲氏居接洽
首页
世家风水
文脉起名
民俗命理
传统择吉
风水案例
民俗风水
风水研习
起名取名
蒲氏居溯源
三门相对风水不好有何化解
家居
三门相对
风水不好有何化解,家居风水化解,家居风水,三门相对怎么化解
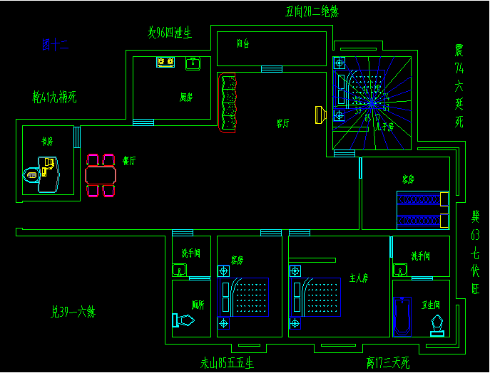
三门相通 风水问题。这样的格局在中国传统的风水上是非常不好的,把床放在这样的通道内更是安床的大忌,首先,.阳台门,走廊.房间门,再通一个阳台门,这是住宅中明显的动线,床是不能
三门相通 风水问题。
这样的格局在中国传统的风水上是非常不好的,把床放在这样的通道内更是安床的大忌,首先,.阳台门,走廊.房间门,再通一个阳台门,这是住宅中明显的动线,床是不能放在动线上的,使人不能安睡。
风水讲究的是“喜回旋,忌直冲”,讲的是藏风聚气,三门相通在风水上是退财败运格局,所以一定要尽快将床移开,将格局做改变,否则无法转运。
三门相对怎么化解。
从图中看,门相对的情况确实比较多,不过都不算特别严重,从风水来说,建议平时把这些门都关上,如果是大门对厨房或者卧室门,就在大门背后放专门针对门冲比较强的久遇五帝钱进行化解即可,如果是两个卧室门相对,建议把五帝钱放到主卧门背后,然后另外个卧室门挂写中国结,客厅门口也挂中国结,然后卫生间门口挂上珠帘即可。
家居三门相对风水不好有何化解,家居风水化解,家居风水,苑家文化
风水上何为三门相通,有何吉凶,如何化解。
在一条直线上边是不会影响什么的,不要化解什么的。
你的是是这些房间,已经厨房的门都是朝着一个方向的吧。
风水 三门相通,请高人指点一下。
这算什么相通呀,人家是门对门对门,三门一条直线,一个开了全都看到了。
只是进出有些麻烦。
风水学
高手帮忙,三门一条线好不好。
但前两门正对着厕所也是不好,又或是厕所门打开时,就会形成三门与厕所后墙的窗形成直线直通的漏财局了,所以最好是在厕所门前一米左右,摆放一道屏风做遮挡。
你这情况只是三门形成一条直线,因为最后面的门是厕所门,并没有直通,不算漏财。
求风水高手指教三门一线。
但是两门对着厕所也是不好,当厕所门打开的时候,就会形成三门与厕所的后墙的漏财局,所以最好是在厕所门前摆一道屏风或绿色植物做遮挡。
三门形成一条直线,最后的门是厕所门,没有直通,不算漏财。
家居风水化解,家居风水,家居三门相对风水不好有何化解,苑家文化
一柱三门在风水上是否有讲究。
风水再好,谈不上必须、合理、舒服、实用、方便、有利、安全、美观、卫生等条件,那只能认为是怪论。
古代以正确合理选择、利用优越的自然条件为主,现代社会科学技术的进步,创造更优越的生存空间已成可能,现代化的改造力度为人类的生存条件奠定了很好基础,从而具备了创造优越风水可能。
符合必须、合理、舒服、实用、方便、有利、安全、美观、卫生,就是好风水。
三门相对风水不好有何化解。
传统法术中最有力的所谓化煞方法,就是利用镜面反射,而玻璃明显能反射,一个窗户玻璃的反射效果胜于一个小小镜子的几十倍,何愁恶煞不解。
经常有人找蒲家逸风水大师给自己的家居或企业或墓地看风水,建筑风水中国古代建筑理论的灵魂,家居风水化解和家居三门相对风水不好有何化解,在中国建筑史上享有崇高地位。
苑家文化
主营看风水、八字算命、八字合婚、八字起名、黄道吉日等服务。
返回目录
在线咨询
上一篇:
室内装修风水
下一篇:
客厅家具风水摆放
您的项目需求
*请认真填写需求信息,我们会在24小时内与您取得联系。
返回顶部
155-2805-2725
在线咨询
微信二维码
电话沟通
在线客服