蒲氏居
传统人居文化
传承馆
传承+实践 人居文化智慧
文化交流联系电话:
155-2805-2725
首页
世家风水
文脉起名
民俗命理
传统择吉
风水案例
民俗风水
风水研习
起名取名
蒲氏居溯源
蒲氏居溯源
蒲氏居理念
蒲家逸简介
蒲氏居接洽
首页
世家风水
文脉起名
民俗命理
传统择吉
风水案例
民俗风水
风水研习
起名取名
蒲氏居溯源
家居家具风格的六大分类
详解家居布局,详解家居风格,详解家具风格,
家具风格
的六大分类
中国的文化博大精深,家具行业也是一样,但是很多消费者认为没有什么区别,今天小编就为消费者简单的罗列出来了以下六种家具,希望消费者通过此文对家具的种类了解有所帮助:
1、中国古典风格家具明清家具如何划分明清家具分为京作、苏作和广作。京作指北京地区制作的家具,以紫檀、黄花梨和红木等硬木家具为主,形成了豪华气派的特点。苏作指苏州地区制作的家具,历史悠久,以苏州为中心的江南地区,是明式家具的发源地,尤以明式黄花梨家具驰名。它的特点是造型轻巧雅丽,装饰常用小面积的浮雕、线刻、嵌木、嵌石等手法,喜用草龙、方花纹、灵芝纹、色草纹等图案。
广作指广州地区制作的家具,其大发展是在清中期以后。广作家具的特点是,用料粗壮,造型厚重。明式家具讲究选料,多用红木、紫檀、花梨、鸡翅木、铁梨等硬木,有的家具也采用楠木、榆木、樟木及其它硬杂木,其中黄花梨木效果最好。硬木是比较珍贵的木材,其木质坚硬而有弹性,本身的色泽纹理、美观,所以明式家具很少用油漆,只擦上透明的蜡,就可显示出木材本身的质感和自然美。
详解家居风格,详解家具风格,详解家居布局,苑家文化
明代时期家具的特色可用三大点来概括:——普遍采用较硬质的树种制作各式硬木家具。——不加油漆罩染,充分体现木材原有的纹理和色泽。——采用木构架的结构,很注意家具的造型富丽堂皇的清代家具 清式家具以装饰见长,繁琐堆砌。因其生产地区风格的不同,形成不同的地方特色,最具有代表性的可分为苏作、京作和广作。苏作继承了明式家具的特点.精巧简单,不求装饰;广作很注重雕刻装饰,追求华丽;
京式则重蜡工,结构用鳔、镂空。清代家具工艺在乾隆时期盛极一时,出现了许多能工巧匠和优秀的民间艺人,所制造的高级玲珑的家具,装饰华贵、风格独特、雕刻精巧,极富欣赏价值。但清化的家具往往只注重技巧,一味追求富丽华设,繁琐的雕饰往往破坏整体感,而且造型笨重,触感不好,更不利于清洁,这是一大憾事。
详解家居布局,详解家居风格,详解家具风格,苑家文化
2、欧式
古典风格
这是一种追求华丽、高雅的古典。为体现华丽的风格,家具框的绒条部位饰以金线、金边,墙壁纸、地毯、窗帘、床罩、帷幔的图案以及装饰画或物件为古典式。这种风格的特点是华丽、高雅,倘若居民们不想花费太大,则不妨在墙纸、地毯、窗帘及床罩的图案上多花点功夫,力求达到各种摆设和装饰相互协调,有条件者还可以在墙上添加一些有古典味的饰品,如牦牛头、西洋钟等,这都可以让您的居室变得更为优雅美观。
3、北欧风格,主要指丹麦、瑞典、挪威、芬兰,综观北欧四国家居设计,的确是世界家居王国中一道独特的风景,北欧家居回归自然,崇尚原木韵味,外加现代、实用、精美的艺术设计风格,反映出现代都市人进入后现代社会后的另一种思考方向。
4、美式家具风格:美式家具特别强调舒适、气派、实用和多功能。从造型来看,美式家具可分为三大类:仿古、新古典和乡村式风格。怀旧、浪漫和尊重时间是对美式家具最好的评价。
详解家居风格,详解家具风格,详解家居布局,苑家文化
5、后现代风格突破现代派简明单一的局限,主张兼容井蓄,无论古今中外,凡能满足居住生活所需的都加以采用。后现代风格的室内设计,空间组合十分复杂。常常利用设置隔墙、屏风、柱子或壁炉的手法来制造空间的层次感,使居室在不规划、界限含糊的空间,利用细柱、隔墙形成空间层次的不尽感和深远感。此外,还常将墙壁处理成各种角度的波浪状,形成隐喻象征的居室装饰格调。
6、现代风格家具是一种比较时尚的家具,除了刚才说过的是用现代在材料制作成的外,款式比较现代,简约,更适合现代认得口味,特别是年轻人。而且现代家具变化的速度很快,主要体现在颜色和款式上,家具也有流行色,而且,
比如前两年比较流行胡桃色,今年流行的是黑檀和橡木色。目前板式家具做的比较好的是美克、玉庭、理想空间、红苹果、桥新、天坛等。在装修之前先确定好家具的风格,为后期搭配装修风格节约很大一部分时间,如有疑问也可以咨询广州定制家具。
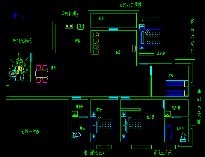
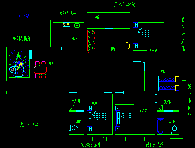
家居风格大师根据你们的(家居或企业)实际风水情况结合宅中各家庭成员的五行特质和工作性质,(详解家具风格和详解家居布局),巧用风水学布置一些旺财、旺丁、旺文昌等风水格局。
苑家文化
主营看风水、八字算命、八字合婚、八字起名、黄道吉日等服务。
返回目录
在线咨询
上一篇:
公司风水布局怎样招财
下一篇:
鱼缸摆放位置风水讲究
您的项目需求
*请认真填写需求信息,我们会在24小时内与您取得联系。
返回顶部
155-2805-2725
在线咨询
微信二维码
电话沟通
在线客服