蒲氏居
传统人居文化
传承馆
传承+实践 人居文化智慧
文化交流联系电话:
155-2805-2725
首页
世家风水
文脉起名
民俗命理
传统择吉
风水案例
民俗风水
风水研习
起名取名
蒲氏居溯源
蒲氏居溯源
蒲氏居理念
蒲家逸简介
蒲氏居接洽
首页
世家风水
文脉起名
民俗命理
传统择吉
风水案例
民俗风水
风水研习
起名取名
蒲氏居溯源
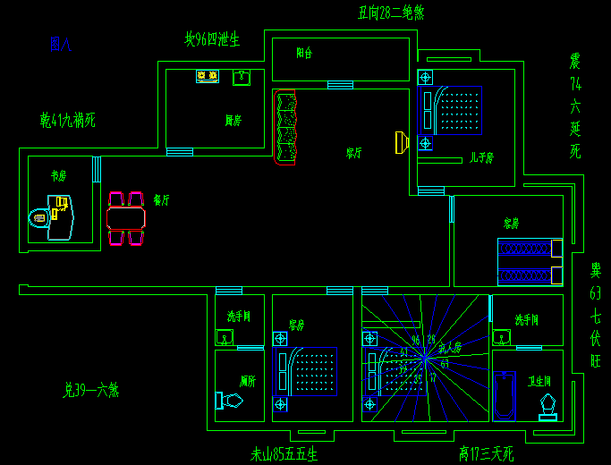
l型办公室风水
解析l型办公室风水,解析办公室风水,解析风水
L型办公
室风水缺角的化解方法
好多写字楼都面临这样的户型,L型是缺角最严重的,按图例上的方位,如果是西北方缺角,领导力就会收到很大的冲击,或者缺角方位是老板生肖的方位,也是很不利于企业的发展。
可以实现两个方案,选择其中最有利老板的方位作为主办公区,另一个作为辅助功能区,且中间不能通气(不能有门相连)。
选择利于企业老板的原则有以下两点:
1、利财:本案例如果主办公区选择为南北向,就是用红线的方式分割,那么财位是在正南方,如果正南方是落地玻璃,后面有马路、河流或者空地的话,就会大利财运;如果南方被高楼阻挡或是一面墙,就难以旺财。
假如本案例南方不具备透气(开窗、有动气)的条件,可以考虑用东西向作为主办公区,就是按绿色线的分割方式;东西向的财位在正西方,可以从中间开门,财星进门也是不错的风水。
解析l型办公室风水,解析办公室风水,解析风水
2、利老板本人:简单一句话讲“利贵人”,首先坐山方不能冲老板的属相,比如坐南朝北不利属鼠的人,做东朝西不利属鸡的人;最好坐山方和老板生肖三合或六合,比如坐南朝北利虎、狗(寅午戌三合)和羊(午未六合);再比如坐东朝西利猪、羊(亥卯未三合)和狗(卯戌六合)。
如果能结合老板八字的财库、禄神、贵人做综合考虑,做到风水和人完整结合,则风水的吉力会更明显,对事业的助力也会更大!
解析l型办公室风水,解析办公室风水,解析风水
苑家文化
主营看风水、八字算命、八字合婚、八字起名、黄道吉日等服务。
【郑重声明】:本站内容并非严谨的科学研究成果,仅用于传统文化研究、学术探讨,而非宣传其实际效用。仅供娱乐参考,请勿盲目迷信。
返回目录
在线咨询
上一篇:
办公室六大风水禁忌
下一篇:
办公室什么位置风水好
您的项目需求
*请认真填写需求信息,我们会在24小时内与您取得联系。
返回顶部
155-2805-2725
在线咨询
微信二维码
电话沟通
在线客服