三元风水十大原理详解
三元风水十大原理详解,布局三元风水,布局风水
企业风水:消除阻碍,扭转局势;专家点拨,助力你的企业腾飞!
家居风水,藏风聚气,幸福安康;科学布局,享受你的幸福人生!
祖坟风水:助你布局龙脉龙穴,先人入土顺安!


阴阳先生看阳宅必背口诀:阳宅风水口诀(实用篇)
农村(家居风水)阳宅正南方有缺陷,主贪心败绝不吉。
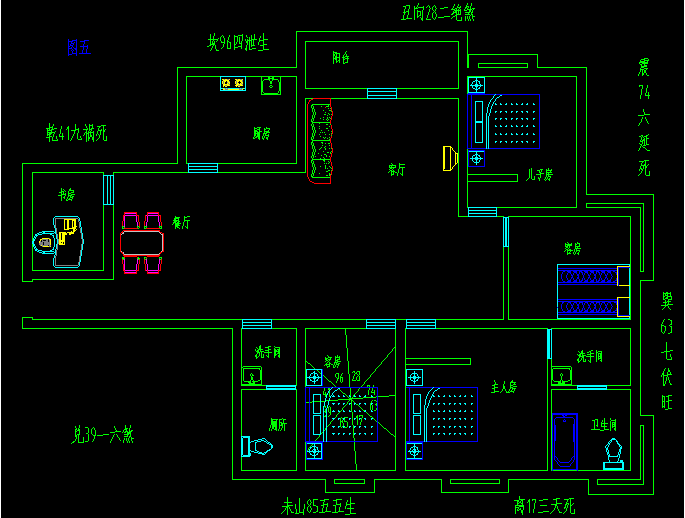
农村(家居风水)阳宅阳宅中央设卧室,主大吉,宅居安定。
农村(家居风水)阳宅床铺前后左右不可有镜子直冲,主心神不宁,神经质倾向
农村(家居风水)阳宅阳宅屋顶中间独高(成凸形),主败财、孤独。
三元风水十大原理详解,布局三元风水,布局风水
农村(家居风水)阳宅阳宅大门直冲后门不吉,名:穿心宅,主不聚财。
农村(家居风水)阳宅外形尖乱不规则大凶,不可居住,主退败刑伤。
农村(家居风水)阳宅前方有若见鹅头鸭颈之物体,主有桃花和跛脚之应。
农村(家居风水)阳宅左右两旁若有新盖高楼,名:两新夹故,主本宅会逐渐退败。
农村(家居风水)阳宅阳宅门前左边有池塘,主进财而增田产。
农村(家居风水)阳宅前方有石堆不吉,主家人易得呼吸道毛病。
农村(家居风水)阳宅大门两旁之泥墙,不可大小不同,若左墙大主换妻、右墙大主损宅长。
三元风水十大原理详解,布局三元风水,布局风水
农村(家居风水)阳宅阳宅前方有电杆或高塔或高大之建筑物高压时,以该所犯之卦位论病。
农村(家居风水)阳宅阳宅门前右边有池塘主男人好色而损妻。
农村(家居风水)阳宅阳宅前后窄短,而左右细长,主家人有气喘之病。
农村(家居风水)阳宅西南方有缺角,名:继母宅,虽不损富贵,但易有妻离重娶和伤脾胃之应。
农村(家居风水)阳宅若卧房坪数大,而客厅坪数大,名:宝欺主,主宅长懒散、不争气,家中杂乱不和。
三元风水十大原理详解,布局三元风水,布局风水
苑家文化主营看风水、八字算命、八字合婚、八字起名、黄道吉日等服务。
【郑重声明】:本站内容并非严谨的科学研究成果,仅用于传统文化研究、学术探讨,而非宣传其实际效用。仅供娱乐参考,请勿盲目迷信。